Complex Circuit Diagrams

Complex Circuit Diagrams. Web a circuit diagram (or: The purpose of these exercises is to.

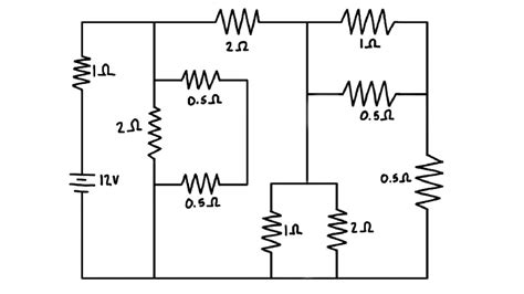
Complex circuit problem made easy Electric current Boards JEE
Complex circuit problem made easy Electric current Boards JEE from www.youtube.com

But how do you read and interpret. Then we'll talk about how those symbols are connected. Web a final means of describing an electric circuit is by use of conventional circuit symbols to provide a schematic diagram of the circuit and its components.

Ohm's Law And Circuits With Resistors Learn Introduction To Circuits.


But how do you read and interpret. Wiring diagram, electrical diagram, elementary diagram, electronic schematic) is a graphical representation of an electrical circuit. Web a final means of describing an electric circuit is by use of conventional circuit symbols to provide a schematic diagram of the circuit and its components.

This Schematic Shows A Simple Circuit, Which Includes A Battery And A Switch Schematics Can.


Web if the circuit is complex: Complex electrical circuits, part i introduction in this laboratory you will connect electric lamps together in a variety of circuits. Inputs and controls should be on the left, outputs on the right.

The Purpose Of These Exercises Is To.


A circuit is a collection of real components, power sources, and signal sources, all connected so current can flow in a complete circle. Web circuit diagrams are an essential tool used by engineers and technicians to troubleshoot and make repairs to electrical equipment. Web lessons about this unit this unit is part of the physics library.

Web A Circuit Diagram (Or:


Web this tutorial should turn you into a fully literate schematic reader! We'll go over all of the fundamental schematic symbols: Web circuit comes from the word circle.

Is A Schematic That Shows How Components.


Then we'll talk about how those symbols are connected. Browse videos, articles, and exercises by topic. Try to arrange the diagram so that signals flow from left to right: