Clock Chime Wiring Schematic

Clock Chime Wiring Schematic. For example, at say 2 o'clock, ic1 is set to 2 and decrements after the first chime pulse (ie. So to get the correct length, measure the longest rod within the block from end to end.

26 Nutone Wiring Diagram Wiring Diagram Niche
26 Nutone Wiring Diagram Wiring Diagram Niche from dominicluta.blogspot.com

The clock does the classic tick for a short time and then stops, everything appears to be fine and lots of strength in the springs it’s pretty grubby (black oil residue) so i’ve stripped and cleaned it. Follow the wires leading from the wall into the chime and locate the terminals that each wire connects to. Web web a digital clock with westminster chimes is an interesting device but it really lacked one thing that you would expect to see on such a clock, hands!

Web Chime Clock Dakota Wiring Schematic From Wiringfixomer88.Z13.Web.core.windows.net.


Web decided to upload the video of one of these clocks actually chiming web daniel dakota quartz chime. This is one of the most famous clocks from the old times. Web chime clock dakota wiring schematic from wiringfixomer88.z13.web.core.windows.net.

We Have A Large Selection For You To Uncover.


After the second chime pulse, it decrements to 0, so co goes low thus closing gate c. This video shows you how easy and simple it is to make a chime clock. Web doorbell wiring schematic nice images of.

Web The Whittington Chimes On The Hour With An Hour Count.


Web web chime clock basics. Clock chiming parts, quartz movements, clock motor with chimes, Two wires from a switch (i.

Seiko Is One Of The Best Companies That Manufacture Clocks.


The existing chime is so low. So to get the correct length, measure the longest rod within the block from end to end. I figured i would show the part where it chimes rather than take the actual clock.

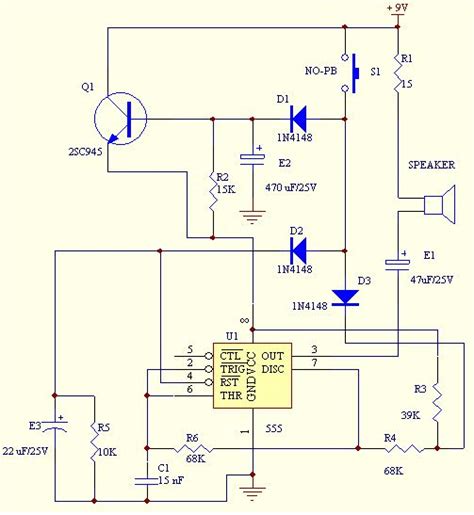
Web The Clock Has Two Wires For A Trigger (I Have Probed These With A Multimeter) Two Wires That Go To A Speaker.


Web web gate c is a nor gate (performing the. The clock does the classic tick for a short time and then stops, everything appears to be fine and lots of strength in the springs it’s pretty grubby (black oil residue) so i’ve stripped and cleaned it. It has been carefully designed and crafted to give you years of dependable operation.